Allegro MicroSystems ALT80800 PWM Dimmable Synchronous Buck LED Driver
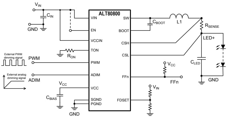
Allegro MicroSystems ALT80800 PWM Dimmable Synchronous Buck LED Driver is AEC-Q100 qualified and provides constant current output to drive high-power LEDs. High-side and low-side N-channel DMOS switches are integrated for DC-to-DC step-down conversion, and a true average current is output using a cycle-by-cycle, controlled on-time method. While the output current is user-selectable by an external current sense resistor, the output voltage is automatically adjusted to drive various LEDs in a single string, ensuring optimal efficiency. LED dimming is achieved by a direct logic input pulse-width modulation (PWM) signal at the PWM pin while EN is enabled. However, applying a PWM signal at the EN pin while the PWM pin is high can enable "chopped battery" PWM dimming for legacy control modules. Allegro MicroSystems ALT80800 LED driver is available in a 16-pin TSSOP package with an exposed thermal pad for enhanced thermal dissipation.Features
- True average output current control
- Internal control loop compensation
- Integrated 5V, 14mA LDO regulator for peripheral circuits
- Dimming via PWM pin or EN pin down to 0.1% at 200Hz
- Analog dimming (ADIM pin) for brightness calibration and thermal foldback
- Cycle-by-cycle current limit
- Low-power shutdown (1µA typical)
- Active low fault flag output
- LED open fault mask setting for low VIN operation
- Undervoltage lockout (UVLO) and thermal shutdown protection
- Switching frequency dithering for improved EMC
- Robust protection against
- Adjacent pin-to-pin short
- Pin-to-ground short
- Component open/short faults
Applications
- Automotive Lighting
- Daytime running lights
- Front and rear fog lights
- Turn/stop lights
- Map light
- Dimmable interior lights
Specifications
- AEC-Q100 qualified
- 4.5V to 55V supply voltage
- 2A maximum output
- 16-pin TSSOP package with exposed thermal pad
- +150°C maximum junction temperature
Application Circuit
Additional Resources
Publicado: 2023-05-16
| Actualizado: 2023-05-22
