ABLIC S-19990 Flyback Switching Regulator Controller ICs

ABLIC S-19990 Flyback Switching Regulator Controller ICs are designed using high withstand voltage CMOS process technologies. These ICs operate within the 3V to 36V input voltage range and -40°C to 125°C temperature range. The S-19990 ICs provide low-voltage operation after startup (bootstrap configuration) and a current mode control system. The built-in thermal shutdown circuit limits overheating, and a built-in spread spectrum clock generation circuit enhances the EMI performance of the system. Typical applications include automotive start-stop systems, emergency battery backup systems, automotive LED lamps, and automotive and industrial step-up flyback converters.

Features

  • 3V to 36V input voltage range
  • Low voltage operation after startup (bootstrap configuration)
  • ±1.5% FB pin voltage accuracy
  • 2.2MHz typical to 400kHz typical oscillation frequency
  • FSSS = +6% typical (Diffusion rate) spread spectrum clock generation function
  • Pulse-by-pulse method overcurrent protection function
  • 170°C typical (detection temperature) thermal shutdown function
  • Hiccup control and latch control (Short-circuit protection function)
  • 5.8ms typical soft-start function
  • 2.75V typical (detection voltage) Under Voltage Lock-Out function (UVLO)
  • Ceramic capacitor compatible
  • -40°C to 125°C operating temperature range
  • Lead-free (Sn 100%)
  • Halogen-free
  • Withstand 45V load dump

Applications

  • Automotive use:
    • Engine
    • Transmission
    • Suspension
    • ABS
    • EV/HEV/PHEV
  • Automotive and industrial step-up flyback converters
  • Automotive start-stop systems
  • Emergency battery backup systems
  • Automotive LED lamps

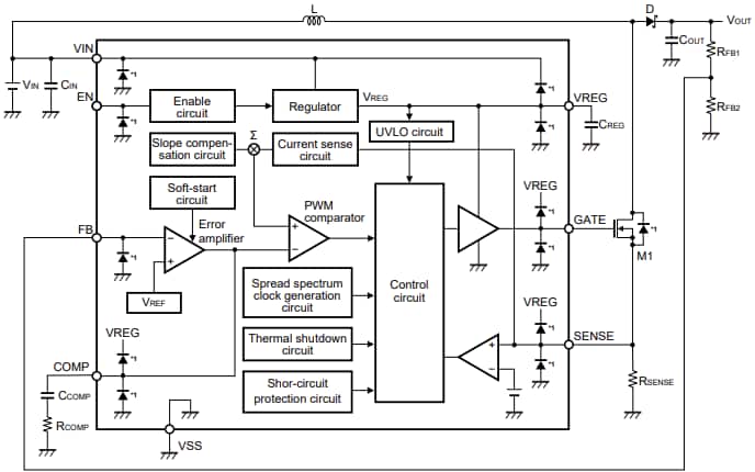
Block Diagram

Block Diagram - ABLIC S-19990 Flyback Switching Regulator Controller ICs

Typical Application Circuit

Application Circuit Diagram - ABLIC S-19990 Flyback Switching Regulator Controller ICs

Efficiency

Performance Graph - ABLIC S-19990 Flyback Switching Regulator Controller ICs
Publicado: 2025-02-26 | Actualizado: 2025-03-28